
近期,医疗辅助技术(医学检验)国家临床医学研究中心牵头,联合北京医学会检验医学分会和上海市检验医学分会,共同制定发布了《单克隆丙种球蛋白血症实验室检测专家共识(2025版)》,并发表于《中华检验医学杂志》。共识围绕M蛋白检测的筛查、分型、定量、报告与干扰处理提出了11条推荐意见,旨在进一步提升实验室检测的规范性、一致性和临床解释价值。
本文将围绕共识原文,对11条推荐以及其他补充检测方法的核心信息进行系统梳理。

01
共识制定背景

单克隆丙种球蛋白血症(MG)来源于单个浆细胞克隆性异常增殖, 其特征性表现为血清或尿液中存在结构均一且呈单克隆性的异常免疫球蛋白或其片段(仅由单一重链或轻链构成)。这种异常蛋白称为单克隆免疫球蛋白(monoclonal immunoglobulin,MIg),又称为“M蛋白”。M蛋白是公认的评价浆细胞异常与淋巴增生性疾病的敏感生物学标志物。
目前,实验室用于M蛋白筛查、鉴定和定量的常用方法主要包括血清蛋白电泳(SPE)、免疫固定电泳(IFE)、毛细管电泳免疫分型(CEI)、游离轻链(FLC)检测、尿液检测及质谱检测等。不同方法各有优势与局限,适用于不同的临床需求。
共识旨在为国内从事相关工作的医学实验室(包括各类医疗机构检验科、临床实验室、第三方医学检验实验室等)技术人员在开展M蛋白检测时提供指导或参照。
02
SPE:M蛋白筛查的第一步

共识1:SPE作为M蛋白筛查试验,其LOD应至少达到1 g/L(推荐)。
SPE为M蛋白筛查的首选试验。共识指出,常用SPE主要包括琼脂糖凝胶电泳和毛细管电泳。毛细管电泳的检测灵敏度可提升至0.3~0.5 g/L,且具有更高分辨率、更强的低浓度及β区迁移的M蛋白识别能力以及更高的自动化水平。所以,基于毛细管电泳方法的SPE已成为现代实验室检测M蛋白的首选方法。
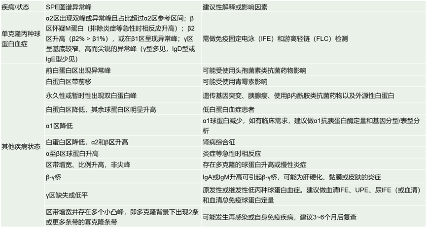
共识2:SPE图谱正常但临床高度怀疑轻链型浆细胞疾病时,建议做IFE和FLC检测(强推荐)。
该条推荐提示,SPE图谱正常,并不意味着可以完全排除单克隆相关疾病。除了MG,其他疾病状态也可能导致SPE图谱区带异常(表1)。
表1 毛细管血清蛋白电泳图谱中的常见异常峰

注:SPE为血清蛋白电泳,IFE为免疫固定电泳,Ig为免疫球蛋白,FLC为游离轻链,UPE为尿蛋白电泳
共识3:SPE报告应包括白蛋白、α1球蛋白、α2球蛋白、β球蛋白(β1和β2)以及γ球蛋白的百分比(%),保留至少小数点后1位。若检测到异常峰,应在报告中备注“可疑M蛋白,建议IFE(或CEI)检测”(推荐)。实验室需要建立适用于SPE报告的参考区间(推荐)。
共识强调,SPE报告应包含完整区带信息、百分比结果和参考区间;对于有条件的实验室,共识还建议在报告中提供电泳图谱,以帮助更直观地识别M蛋白或低丙种球蛋白血症。
共识4:各实验室应根据M蛋白的形态和区带位置,在SPE图谱上采用适宜的切峰方式(PD法或TS法),切峰方式需始终保持一致(推荐)。每个实验室应定期参加M蛋白定量的EQA,提高实验室结果的准确性(推荐)。M蛋白定量EQA偏差的质量目标应根据其浓度设定不同目标(推荐)。
共识指出,当前常用方法包括垂直下降法(PD法)和切线撇除法(TS法)(图1):前者可能把部分多克隆背景一并纳入,导致M蛋白浓度高估;后者则可能低估微量M蛋白。共识的重点并不在于强调哪一种方法绝对更好,而是要求同一实验室内部必须统一切峰方式。
图1 M蛋白定量不同切峰方式比较示意图

共识5:浓度低于1 g/L的M蛋白不宜进行定量报告(推荐)。如果IFE中仅检测到轻链型M蛋白,浓度应参考免疫比浊法测得的血清游离轻链浓度(推荐)。
当M蛋白浓度<1 g/L时,需结合临床指征判断是否报告IFE分型结果。若无明确病理意义(如孤立性MGUS),或仅为微小残留病变,可备注“极低浓度克隆性蛋白,建议结合临床解读”。IFE的技术检出限为0.2 g/L,但临床决策中需考虑低浓度M蛋白(<1 g/L)的临床意义,避免对低风险病变的过度诊断。对轻链型和不分泌或少分泌型MM等电泳方法检测受限的疾病类型,建议通过检测FLC浓度水平报告M蛋白浓度。
共识6:SPE会受到内源性或外源性干扰,需要考虑采用其他方法来进行检测(表2)(推荐)。
表2 SPE所受常见干扰及解决方法

注:SPE为血清蛋白电泳,IFE为免疫固定电泳
03
免疫固定电泳和
毛细管电泳免疫分型

共识7:IFE鉴定M蛋白,区分重链和轻链类型的常用方法,建议IFE的LOD达到0.2 g/L,以确保低浓度M蛋白的检出(推荐)。
共识8:IFE报告需结合蛋白电泳结果,应标注(包括但不限于)M蛋白区带位置(α2、β1、β2、γ)、百分比%、浓度g/L(低于LOD,应报告“<LOD”)、切峰方法(推荐)。定量评估M蛋白浓度时,建议优先使用CEI所得出的计算面积百分比(推荐)。
IFE和CEI均基于电泳分离蛋白质,并与特异性抗重链和轻链的抗血清进行免疫化学反应CEI不仅能鉴定M蛋白类型,还能精确定位M蛋白在电泳图谱中的位置,并通过软件计算M 蛋白占总蛋白的百分比,从而实现定量。对于在β区迁移、容易被多克隆背景掩盖的M蛋白(如IgA型)尤其有价值。因此,定量评估M蛋白浓度时,建议优先使用CEI所得出的计算面积百分比。而IFE与蛋白电泳结合能够有效提高检测限,更有利于M 蛋白的检出(表3)。

共识9:IFE可观察到γ(IgG)、α(IgA)、μ(IgM)重链和κ、λ轻链抗原抗体反应形成的沉淀线。如只存在κ和λ轻链的反应,条件许可的情况下应进一步补充抗δ(IgD)和ε(IgE)以及游离κ和λ轻链的特殊IFE(推荐)。
常规IFE或CEI商品化试剂盒通常主要覆盖IgG、IgA、IgM重链以及κ、λ轻链,而IgD型、IgE型以及游离轻链型则可能需要额外检测,否则存在漏诊或误判风险。
共识10:如果检测到2种M蛋白具有不同的重链和轻链,应分别进行报告(强推荐)。如果2种M蛋白具有相同的重链(IgM或IgA)和轻链,应考虑为相同的M蛋白(由于2种Ig均具有聚合和糖基化的倾向),样品无需使用还原剂处理,浓度以两者总和报告(强推荐)。报告备注:对于已知M蛋白的患者中,出现新发的、与原有M蛋白迁移位置不同的弱阳性条带,如有临床需要,建议在3~6个月内进行SPE、IFE和FLC(强推荐)。
共识11:IFE会受到内外源性因素干扰,从而影响结果判读,并建立干扰识别与处理的标准操作流程(表4)(推荐)
与SPE一样,IFE也并非完全不受干扰。共识列举了多种可能影响IFE判读的因素,包括冷球蛋白、高浓度球蛋白、大分子聚合物、嗜异性抗体、多克隆IgG4以及治疗性单克隆抗体等。目前Hydrashift 移除剂可以减少Dara单抗和IgG‑κ型的M蛋白的共迁移所产生的干扰。
表4 免疫固定电泳常见干扰及解决方法

注:IFE为免疫固定电泳,CEI为毛细管电泳免疫分型,IgG为免疫球蛋白G
04
其他检测方法

除SPE、IFE和CEI外,共识还对其他检测方法,如FLC、尿液检测和质谱检测等,进行了简单介绍。
尿液检测在游离轻链型MM中仍然重要。很多实验室使用尿试纸法筛查尿蛋白,但这种方法往往不能检测本-周蛋白(游离κ或λ轻链)。因此,当SPE检出M蛋白,或FLC比值异常并伴FLC升高时,应进一步考虑UPE和尿IFE检测。对于M蛋白浓度监测,24 h尿标本仍然是推荐方式。如果未检测到M蛋白但高度怀疑为MM或原发性淀粉样变性,应考虑进行血清或尿IFE检测。
05
小结

《单克隆丙种球蛋白血症实验室检测专家共识(2025版)》的发布,为国内实验室M蛋白检测的规范化提供了系统性的行动指南。从方法学优选到切峰定量规范,从报告要素统一到干扰因素管理,每一环节的标准化都将直接提升浆细胞疾病诊疗的精准度。M蛋白检测不是单一方法的结论,而是多技术协同、全过程规范和动态结合临床的综合体系。
对于实验室而言,这份共识的意义不仅在于“知道该怎么做”,更在于“知道该如何把结果做得更一致、报告得更清楚、解释得更到位”。这也是提升单克隆丙种球蛋白血症实验室诊断质量、减少漏诊误诊、增强结果临床价值的关键所在。
参考文献:
医疗辅助技术(医学检验)国家临床医学研究中心. 单克隆丙种球蛋白血症实验室检测专家共识(2025版)[J]. 中华检验医学杂志,2026,49(04):395-405. DOI:10.3760/cma.j.cn114452-20250710-00400

